Heart Up
Wellness app with a focus on online therapy and mental health care
Challenge : Design and develop an app that focuses on one aspect of “wellness”. Make a user research to understand peoples needs related to their mental or physical health.
My role: UX Research , UI Design, Design Thinking, Branding, Prototyping
Devices: Mobile App
The Client: The National Wellness Institute
The National Wellness Institute is an organisation founded in 1977. Its mission is to provide “unparalleled resources and services to wellness and wellness promotion professionals to fuel professional and personal growth.”
The Five Stages in the Design Thinking Process
Stage 1 — Empathize and Discover
Research
There are many apps on the market for improving mental health, but only a few offer the option of online therapy. Existing apps provide educational content, physical and mental activities to improve health, monitoring moods, sleep rhythm and eating habits.
Users of these apps have stated that they would like to have the option of online therapy. Anonymous support inside the community is also highly requested.
.
Survey Results / Key Findings
User Persona
Based on our research and interviews, I created a user persona. Diamanda is 35 years old, unemployed opera singer, originally from Athena, Greece. She’s been living in Berlin for the last 5 years and she noticed that her mental health changed a lot in past years. She feels anxious very often, lonely and stuck in her overthinking. She would like to find a therapist and start working on the improvement of her mental health, but it sounds almost impossible to find an available therapist in Berlin.
Competitor Analysis
The user research revealed the competitors that we should consider in order to get an understanding of the competitor apps for mental health and online therapy.. The results showed that these apps are either focused on online therapy and communication with the community or focus more on journaling, meditation, learning, and other self-work techniques.
Stage 2 — Define
How Might We, Problem & Hypothesis Statement
Based on User Persona and Research that I made, I formulated a concise Problem Statement , How Might We and Hypothesis statement before entering the ideation phase.
Stage 3 — Ideate and Develop
MoSCoW Method
Using the MoSCoW Method, I made a retrospective of the survey and research findings. This helped me to decide what features are crucial for this app.
Within the framework of this sprint, I chose to implement the following:
Expert Therapy is absolute priority
Community is something that app should contain
Self-work could be very useful
Learning section will also be included in app
Ideation
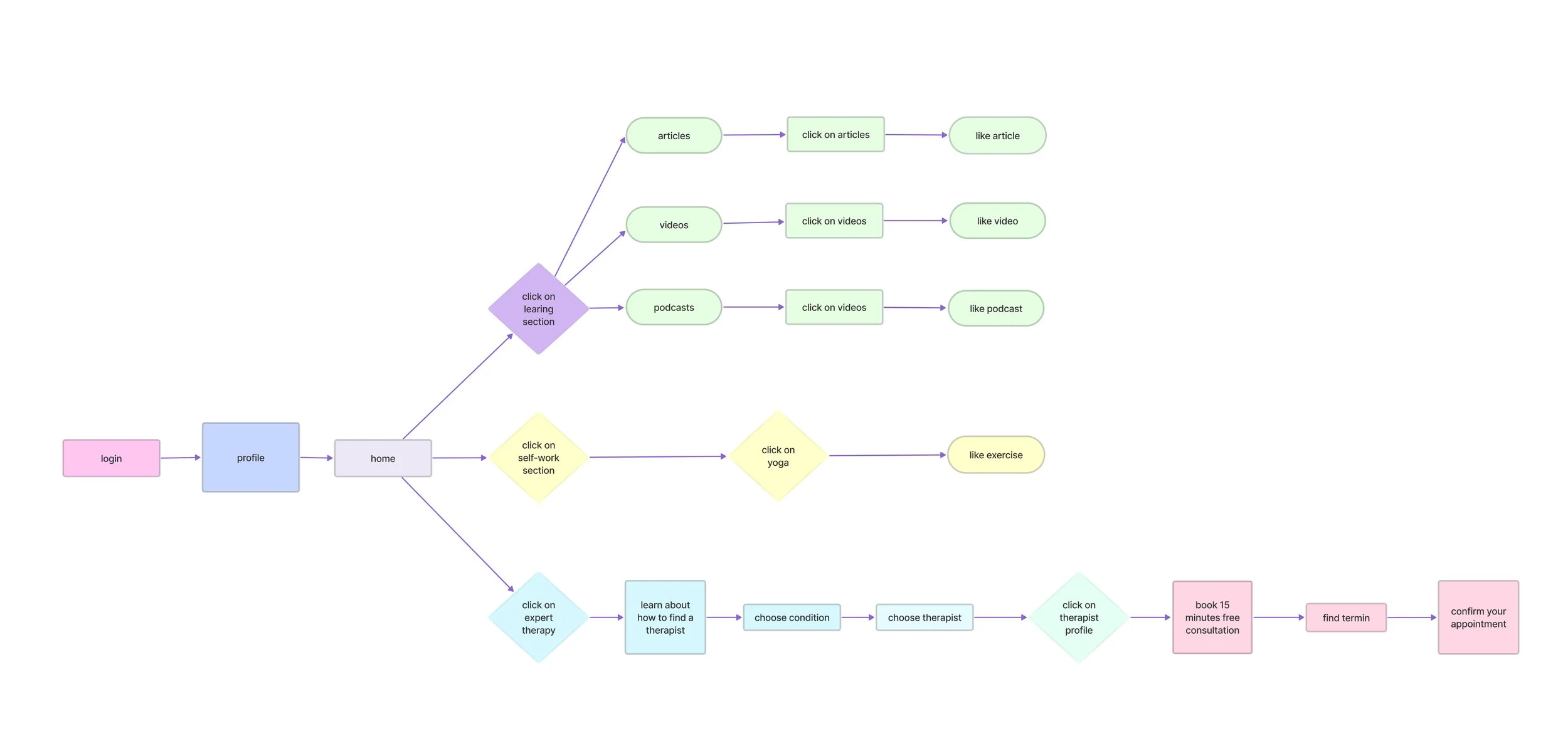
User Flow
Diamanda opens the app and logs into her account.
She begins by exploring the "Learning" section, focusing on content related to anxiety. Since it's not her current priority, she likes and saves the content for later in her profile collection.
She moves on to the "Self-work" section. She discovers yoga exercises for anxiety, but her main goal is to find a therapist, so she proceeds to the next section.
In the "Expert Therapy" section, Diamanda learns how to locate a suitable therapist and understand how online therapy functions. Once she has all the necessary information, she navigates to the page where she can select "Anxiety" from the available health conditions.
After choosing "Anxiety," Diamanda receives a list of therapists specializing in this area. She hails from Greece, so she opts for a Greek therapist, since there is no language barrier.
Diamanda decides to schedule a free 15-minute appointment to assess if the therapist is the right fit before committing to a full session.
She accesses the calendar, selects an available date, and receives a confirmation for her free 15-minute appointment with the chosen therapist.
Stage 4 — Develop
Style Tile
The colors that are used for this app are playful and friendly - they should effectively communicate the intention and emotions behind the chosen colors and logo.
I made a logo - a heart that hugs itself since it represents healthy self-love and acceptance of your inner child. Brand attributes are calm, relaxing, and supportive and I decided to go for a subtle and light pastel colors spectrum.
Lo-Fi Wireframes
Stage 5 — Test
Hi-Fi Prototype
The main goal of the app is helping the user to book an online appointment with a licensed therapist. Other features that are useful in the improvement of mental well-being are community, learning, and self-work. The Hi-Fi prototype was tested with several users.

